电脑桌面
添加写作方程式到电脑桌面
安装后可以在桌面快捷访问

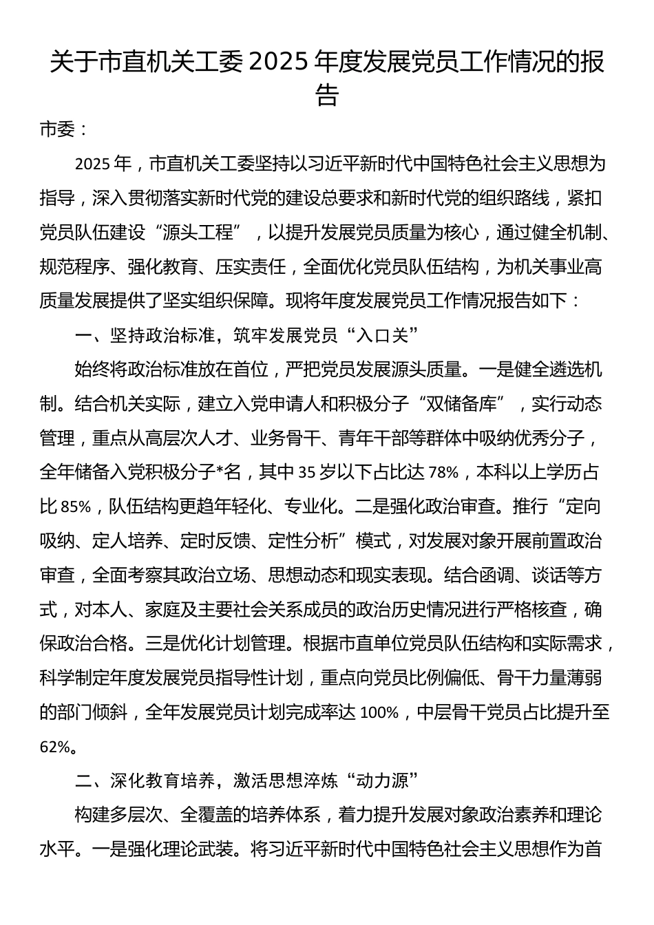
关于市直机关工委2025年度发展党员工作情况的报告

关于市直机关工委2025年度发展党员工作情况的报告_第1页
关于市直机关工委2025年度发展党员工作情况的报告_第2页
关于市直机关工委2025年度发展党员工作情况的报告_第3页
关于市直机关工委2025年度发展党员工作情况的报告市委:2025年,市直机关工委坚持以习近平新时代中国特色社会主义思想为指导,深入贯彻落实新时代党的建设总要求和新时代党的组织路线,紧扣党员队伍建设“源头工程”,以提升发展党员质量为核心,通过健全机制、规范程序、强化教育、压实责任,全面优化党员队伍结构,为机关事业高质量发展提供了坚实组织保障。现将年度发展党员工作情况报告如下:一、坚持政治标准,筑牢发展党员“入口关”始终将政治标准放在首位,严把党员发展源头质量。一是健全遴选机制。结合机关实际,建立入党申请人和积极分子“双储备库”,实行动态管理,重点从高层次人才、业务骨干、青年干部等群体中吸纳优秀分子,全年储备入党积极分子*名,其中35岁以下占比达78%,本科以上学历占比85%,队伍结构更趋年轻化、专业化。二是强化政治审查。推行“定向吸纳、定人培养、定时反馈、定性分析”模式,对发展对象开展前置政治审查,全面考...

1、当您付费下载文档后,您只拥有了使用权限,并不意味着购买了版权,文档只能用于自身使用,不得用于其他商业用途(如 [转卖]进行直接盈利或[编辑后售卖]进行间接盈利)。
2、本站所有内容均由合作方或网友上传,本站不对文档的完整性、权威性及其观点立场正确性做任何保证或承诺!文档内容仅供研究参考,付费前请自行鉴别。
3、如文档内容存在违规,或者侵犯商业秘密、侵犯著作权等,请点击“违规举报”。

碎片内容

远方+ 关注
实名认证
内容提供者

该用户很懒,什么也没介绍

阅读排行

确认删除?
回到顶部
客服微信
  • 客服微信