电脑桌面
添加写作方程式到电脑桌面
安装后可以在桌面快捷访问

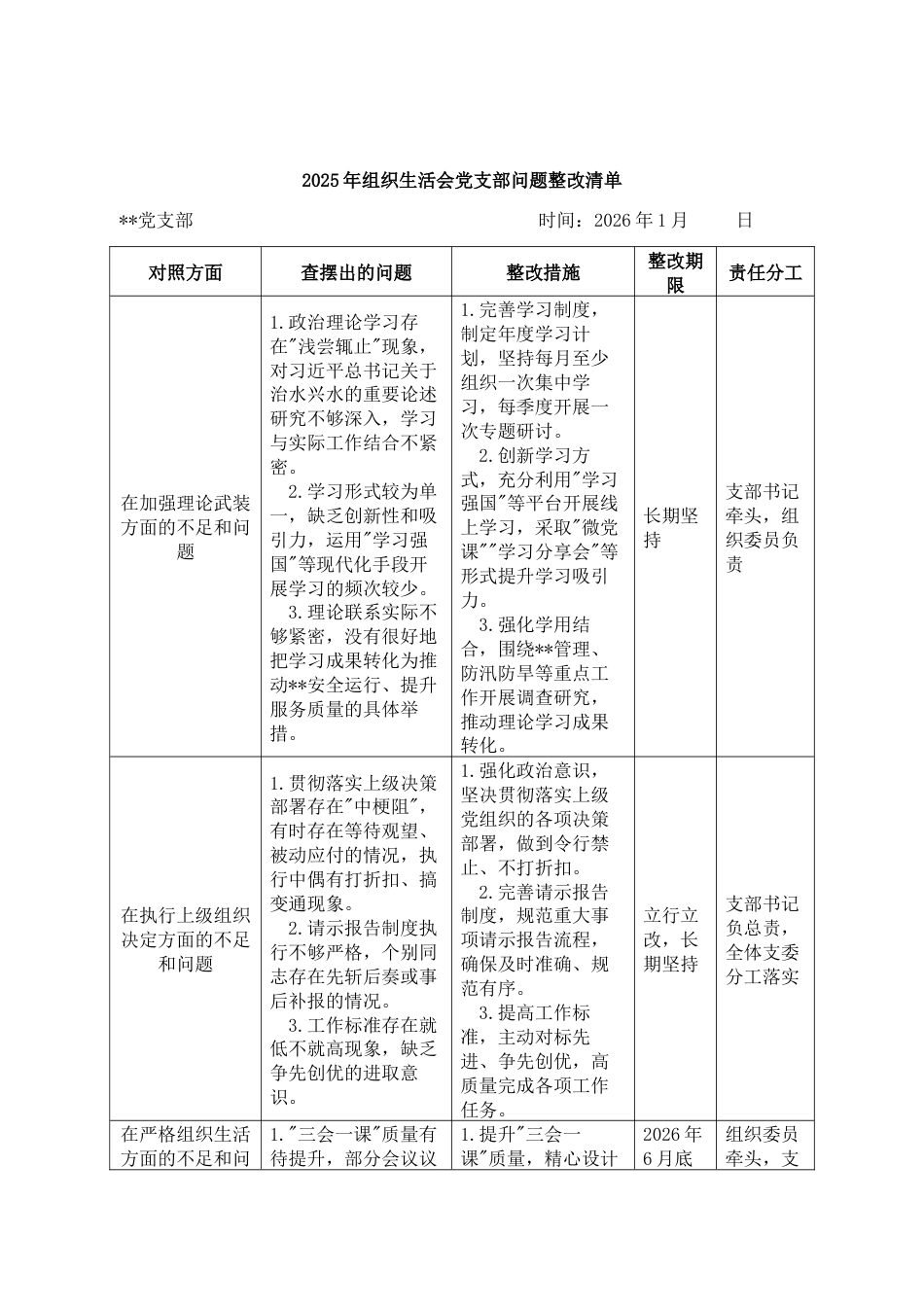
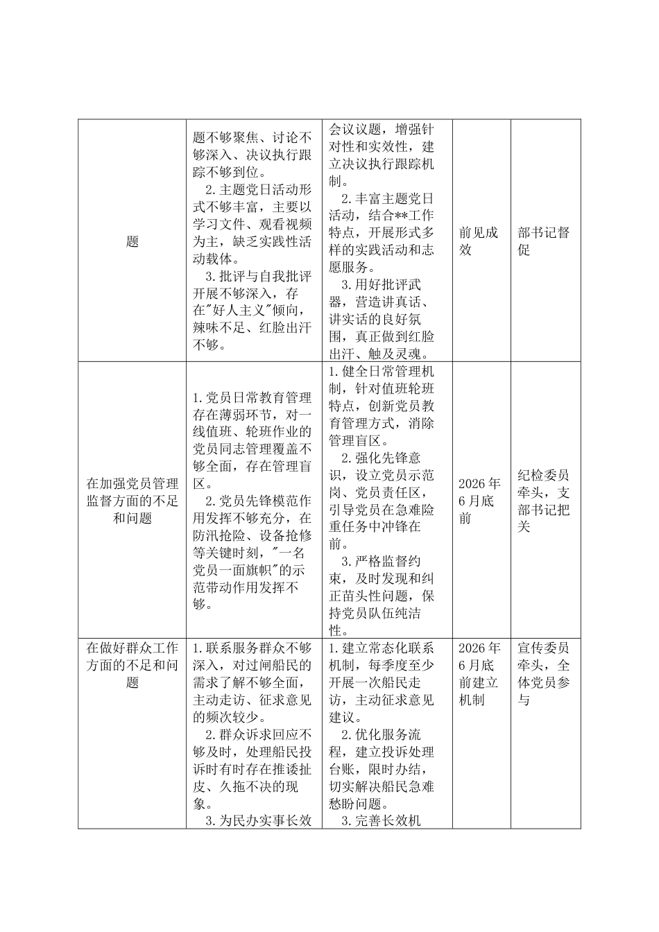
2025年组织生活会党支部问题整改清单

2025年组织生活会党支部问题整改清单_第1页
2025年组织生活会党支部问题整改清单_第2页
2025年组织生活会党支部问题整改清单_第3页
2025年组织生活会党支部问题整改清单**党支部时间:2026年1月日对照方面查摆出的问题整改措施整改期限责任分工在加强理论武装方面的不足和问题1.政治理论学习存在"浅尝辄止"现象,对习近平总书记关于治水兴水的重要论述研究不够深入,学习与实际工作结合不紧密。2.学习形式较为单一,缺乏创新性和吸引力,运用"学习强国"等现代化手段开展学习的频次较少。3.理论联系实际不够紧密,没有很好地把学习成果转化为推动**安全运行、提升服务质量的具体举措。1.完善学习制度,制定年度学习计划,坚持每月至少组织一次集中学习,每季度开展一次专题研讨。2.创新学习方式,充分利用"学习强国"等平台开展线上学习,采取"微党课""学习分享会"等形式提升学习吸引力。3.强化学用结合,围绕**管理、防汛防旱等重点工作开展调查研究,推动理论学习成果转化。长期坚持支部书记牵头,组织委员负责在执行上级组织决定方面的不足和问题1.贯彻落实上级决策部署存在"中梗阻",有时...

1、当您付费下载文档后,您只拥有了使用权限,并不意味着购买了版权,文档只能用于自身使用,不得用于其他商业用途(如 [转卖]进行直接盈利或[编辑后售卖]进行间接盈利)。
2、本站所有内容均由合作方或网友上传,本站不对文档的完整性、权威性及其观点立场正确性做任何保证或承诺!文档内容仅供研究参考,付费前请自行鉴别。
3、如文档内容存在违规,或者侵犯商业秘密、侵犯著作权等,请点击“违规举报”。

碎片内容

办公室主任文库+ 关注
实名认证
内容提供者

该用户很懒,什么也没介绍

阅读排行

确认删除?
回到顶部
客服微信
  • 客服微信